
پروژه دما با سنسور LM35 و قابلیت تنظیم با میکروکنترلر ATmega328P(میکروچیپ استودیو)
دانلود فایل ها اینجا کلیک کنید (DOWNLOAD) اگر تصویر واضح نیست فایل ها را دانلود کنید … ادامه موضوع

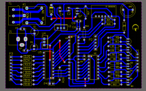
پروژه ولت سنج و فرکانس سنج شبکه برق خانگی با AVR (میکروچیپ استودیو)
بارگیری فایل ها بارگیری فایل ها ترانسفورماتور استفاده شده در این پروژه از نوع روبردی می باشد. میکروکنترلر انتخاب شده … ادامه موضوع

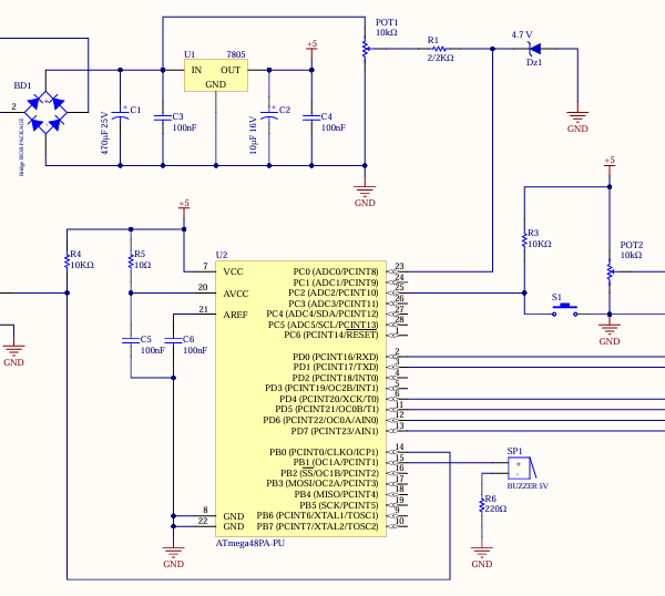
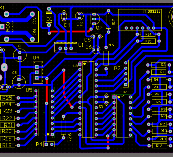
پروژه ساعت دیجیتال با ماژول DS3231 (میکروچیپ استودیو)
دانلود فایل ها پروژه ای که در حال مشاهده آن هستید یک پروژه ساعت دیجیتال واقعی است. که عملکرد خوبی … ادامه موضوع

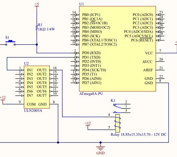
راه اندازی رله به کمک درایور ULN2003 در AVR (اتمل استودیو)
دانلود فایل های مدار دانلود … ادامه موضوع

نمایش اشکال مختلف روی دات ماتریس 8*8 در (اتمل استودیو)
دانلود فایل های مورد نیاز دانلود فایل های مورد نیاز … ادامه موضوع

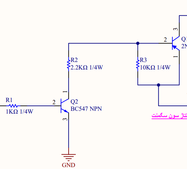
مدار درایور سون سگمنت های با ولتاژ کاری بیش از 5 ولت DC
درایور سون سگمنت این مدار مناسب سون سگمنت های 9 ولت و 12 ولت DC می باشد همچنین می توانید … ادامه موضوع

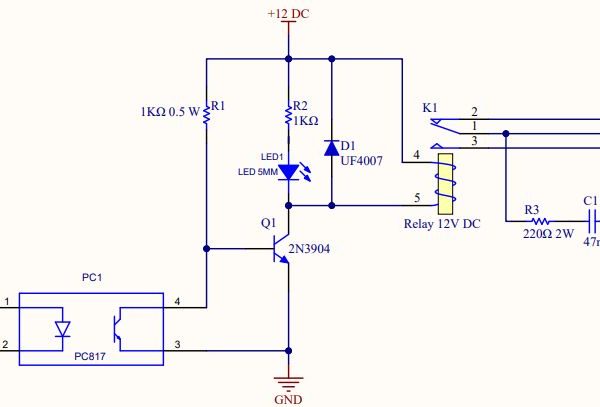
نحوه اتصال صحیح رله الکترونیکی به میکروکنترلر
از آنجایی که میکروکنترلرها قابلیت جریان دهی بالایی ندارند. ( حدود 40 میلی آمپر) اتصال مستقیم رله های الکترونیکی به … ادامه موضوع

پروژه ولت متر AC با سون سگمنت، avr (اتمل استودیو)
نکته مهمی که در این پروژه از اهمیت زیادی برخوردار می باشد. رعایت ایمنی کامل است، زیرا شما در این … ادامه موضوع
















